arkonavs.ru
arkonavs.ru

Cnh 和 cny 有 什么 区别 (98) 사진

金融_中国财政金融案例中心

货币名称和符号_皮书数据库

CNH衝越7算內銀傳入市遏升勢

外汇五四三】深入检视本波人民币波动(下) | 博客| MacroMicro 财经M平方

人民幣強勢反擊,穩定幣變成了“風險資產” | 外匯| 鉅亨號| Anue鉅亨

中国离岸金融中心,人民币国际化,离岸人民币

cny和chy有什么区别- 抖音

外汇五四三】人民币在岸/离岸价差再度攀升,人行在想什么? | 博客| MacroMicro 财经M平方

請問大家一個小問題為何人民幣,在英文代號有兩種不同CNY/RMB 到底有啥差異點

cny和chy有什么区别- 抖音

點解人民幣有分CNY及CNH?| 1分鐘學投資|#人民幣#CNY #cnh #FOREX #投資#投資入門|etnet - YouTube

管涛:人民币汇率明弱实强,走势坚挺| uSMART

xCurrency Hubs | The Cross-Border Payment Infrastructure built on Future

研究報告

人民币综述:离岸流动性让人揪心时刻为何常上演? | Reuters

USDCNY--USDCNH 配对交易___境内及离岸人民币即期的协整关系及配对交易策略分析_协整外汇-CSDN博客

美元-CNH离岸人民币突破7.40 创2007年以来的新高- 第3 页- 理财- 美卡论坛

點解人民幣有分CNY及CNH? - 外匯概覽| 外匯虛幣- 投資百科Wiki | etnet 經濟通|香港新聞財經資訊和生活平台

FinTech 沈浮人生— 在岸人民幣vs 離岸人民幣. 今天我們要來討論一個小議題,在岸人民幣跟離岸人民幣。這個問題跟工程沒什麼關係,單… | by  John Hu | Medium

人民币路线图

CNH以及CNY套利. 八月的時候許多客人來和銀行買CNH原來是人民幣快速貶值又讓CNH及CNY出現套利… | by Eric Chi | Medium

离岸人民币利率探究- 中国金融信息网

离岸人民币(CNH)与在岸人民币(CNY)差异:企业节省全球支付与收款成本的策略| Airwallex 空中云汇

基于CNH 市场建立前后数据的境内外人民币汇率联动分析

什么是离岸人民币?一分钟搞懂CNY 与CNH 的区别📌 在岸人民币(CNY) 交易地:中国内地(如上海) 汇率| 保安小分队-Smile på  Binance Square

美元/离岸人民币技术面显示后市或有较大的上涨空间

利好!中美大消息!中国资产暴拉,离岸人民币大涨300点,A50直线拉升,恒指涨近3%

點解人民幣有分CNY及CNH? - 外匯概覽| 外匯虛幣- 投資百科Wiki | etnet 經濟通|香港新聞財經資訊和生活平台

CNY vs CNH vs RMB: Key Differences and Exchange Rates | Statrys

李海涛——人民币汇率会一跌而不可收拾吗?_贬值的逻辑及趋势-

离岸人民币的崛起| Treasury Today

华金证券*主题报告*CNH突发贬值:成因、脉络与走向——汇率专题报告暨双循环周报(第50期)*

外汇五四三】人民币在岸/离岸价差再度攀升,人行在想什么? | 博客| MacroMicro 财经M平方

離岸人民幣是什麼?深入探討在岸與離岸人民幣的差異及影響| FX 市場週報

cny和cnh是什么币种- 抖音

人民幣現在可以買嗎?2026年美元兌人民幣走勢分析與預測

離岸人民幣(CNH)究竟是什麼?其與在岸人民幣(CNY)的區別是什麼? | Cashback Island

請問大家一個小問題為何人民幣,在英文代號有兩種不同CNY/RMB 到底有啥差異點

Finance Mandarin: 在岸人民币与离岸人民币—交易和结算CNY vs CNH: Trading and Settlement —  Vienne Lee

VTB Cross Border RMB CN | PDF

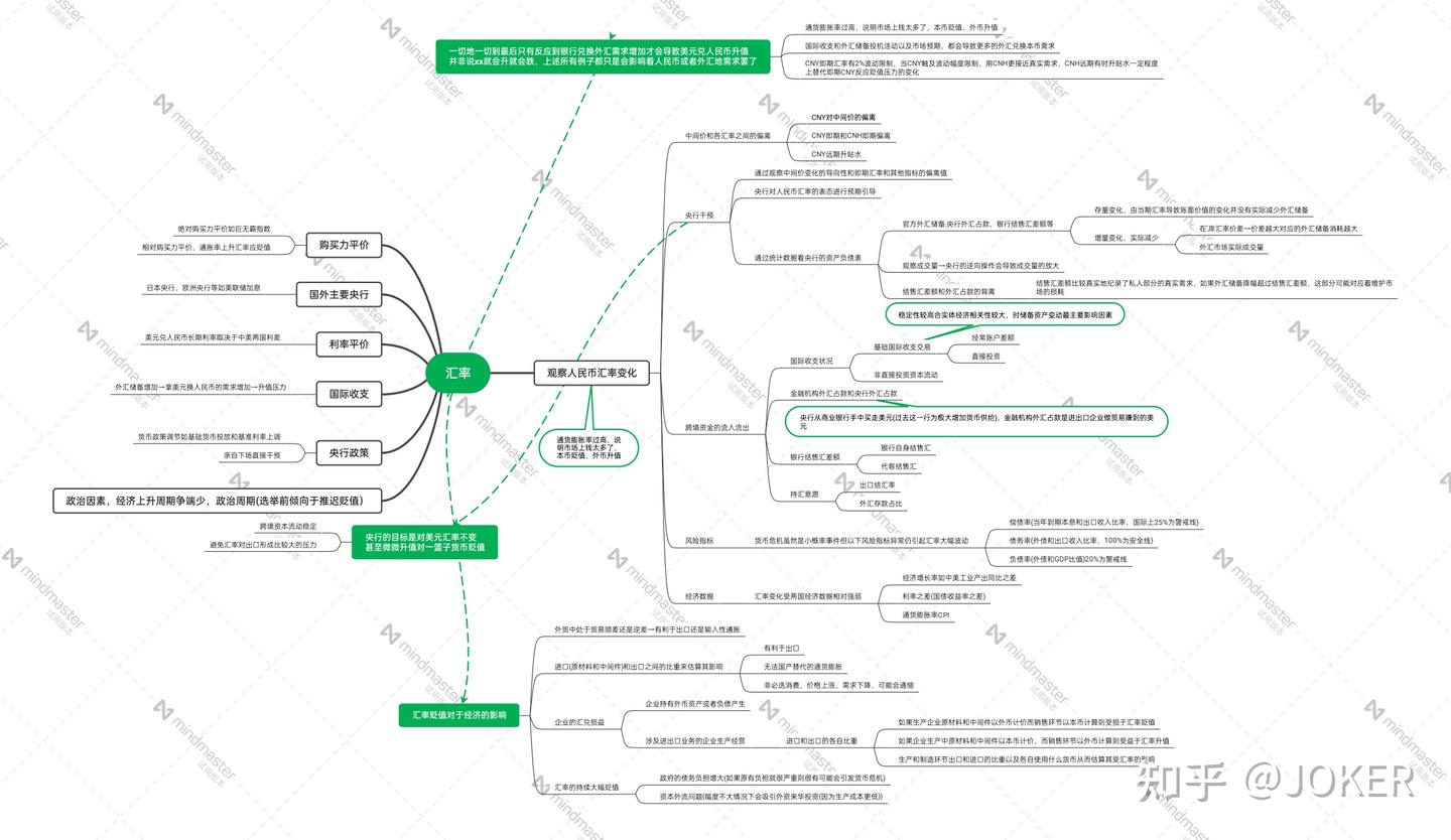
重磅干货:人民币外汇市场全景图- 知乎

Currenxie捷汇信简介_官网_怎么样_入驻流程_联系方式-雨果网

USDCNY--USDCNH 配对交易___境内及离岸人民币即期的协整关系及配对交易策略分析_协整外汇-CSDN博客

企业司库迎接数字人民币试点| Treasury Today

离岸人民币与人民币国际化_只有中国的货币有离岸和在岸吗-CSDN博客

必看!优化出口退税流程,外贸企业增长指南!

假期离岸人民币一度升近800基点

CNH以及CNY套利. 八月的時候許多客人來和銀行買CNH原來是人民幣快速貶值又讓CNH及CNY出現套利… | by Eric Chi | Medium

人民币为啥有两种汇率?一分钟讲明白CNY和CNH的区别! - YouTube

国际货币网│International Monetary Institute

金融_中国财政金融案例中心

逆周期因子、离岸央票齐出人民币跌势止步于7.25

离岸人民币_百度百科

cny是什么货币?看懂这张图,你就超过90%的外贸人_火星财经

離岸人民幣:CNY與CNH有咩分別? - Wise

管涛:人民币汇率明弱实强,走势坚挺| uSMART

综述:多款CNH衍生交易集中亮相为HIBOR定盘价造势| Reuters

当下投资人民币须知- 钱家有道

离岸人民币(CNH)与在岸人民币(CNY)差异:企业节省全球支付与收款成本的策略| Airwallex 空中云汇

重磅干货:人民币外汇市场全景图- 知乎

請問大家一個小問題為何人民幣,在英文代號有兩種不同CNY/RMB 到底有啥差異點

什么是离岸货币?在岸和离岸货币有哪些差异? - 新华乐咨询服务

cny和chy有什么区别- 抖音

爬行钉住与双边波动—2018年人民币汇率展望

CNY vs CNH vs RMB: Key Differences and Exchange Rates | Statrys

CNH vs CNY:離岸與在岸人民幣有何分別?會否影響跨境交易? - Aspire Hong Kong

离岸人民币隔夜利率突破6%!稳汇率多箭齐发

外汇五四三】人民币在岸/离岸价差再度攀升,人行在想什么? | 博客| MacroMicro 财经M平方

USDCNY--USDCNH 配对交易___境内及离岸人民币即期的协整关系及配对交易策略分析_协整外汇-CSDN博客

AxCNH:首个获得许可的CNH稳定币,支持24/7跨境支付

CNY vs CNH vs RMB: Key Differences and Exchange Rates | Statrys

CNY vs CNH vs RMB: Key Differences and Exchange Rates | Statrys

企业人民币财资产品| 人民币理财及财资产品- 中国工商银行(亚洲)

中国8月CPI和PPI不及预期!人民币汇率下跌

CNY是什么意思- 人民币符号与春节文化全解析- 爱改写

人民币兑换外币,为什么分在岸汇率和离岸汇率?- 大数跨境

人民币稳定币破冰传闻,一次“捕风捉影”还是政策的“转向信号”? | PANews

肖立晟专栏》从8.11汇改看离岸人民币汇率与利率定价机制| Reuters

PDF) The Study on Interactions between RMB Offshore and Onshore Markets

不懂会亏钱?这些外汇知识你需要知道! - 知无不言跨境电商社区

对人民币汇率全球定价机制的一个动态观察——来自5 种人民币汇率的证据

Main Points Market Profile

Tether 推出CNH₮,这是一种价值与中国离岸人民币挂钩的稳定币

在岸人民币和离岸人民币什么意思-金投网(手机金投网m.cngold.org)

公司如何善用在岸和離岸人民幣的分別,減低換匯成本? | 文章– 滙豐機滙

博時中國創業板指數

USDT0 和CNHT0 正式上线Conflux:赋能全球下一代稳定币基础设施- 通知与帮助- Conflux Forum

CNY意思是什麼?一篇搞懂人民幣RMB、CNY、CNH三大差異與換匯投資攻略- FX 市場週報

比较各种外币户口拓展环球投资视野- 中国建设银行(亚洲)

CNH以及CNY套利. 八月的時候許多客人來和銀行買CNH原來是人民幣快速貶值又讓CNH及CNY出現套利… | by Eric Chi | Medium

LD Capital: 汇率专题(一):当前美元兑人民币汇率处于什么阶段? | by LD Capital | Medium

跨境资金方案_中通支付跨境备付金账户-CSDN博客

離岸人民幣(CNH) VS 在岸人民幣(CNY) 有咩分別?《彭偉新》【財經小百科】要投資 先求知

外汇五四三】浅谈本日人民币所引发的现象| 博客| MacroMicro 财经M平方

人民币汇率分析手册- 知乎

了解离岸人民币( CNH)和在岸人民币( CNY)

Diaz - 從現在起記住梓豪多擊!我預言人民幣必破7.05👇👇👇有沒有👇👇👇 叫他跪著就跪著叫他站著就站著!  我也預言7.05破!中國經濟就落底了穩了! 2026年金融戰好好打!幫我把三個化療的誦誦經!好讓我完成梓豪多擊的任務!  先謝謝所有大哥賜財!愛打就趕快打成一團!别 ...

16 февраль 0 0
2023 copyright text.